吉林外国语大学2022—2023学年学生会(研究生会)改革情况公示
吉林外国语大学
研究生会改革情况

为落实共青团中央、教育部、全国学联联合下发的《关于推动高校学生会(研究生会)深化改革的若干意见》,并结合《关于巩固高校学生会(研究生会)改革成果的若干措施》文件要求,接受广大师生监督,现将我校2022—2023学年学生会(研究生会)改革情况公开如下。
1
改革自评表
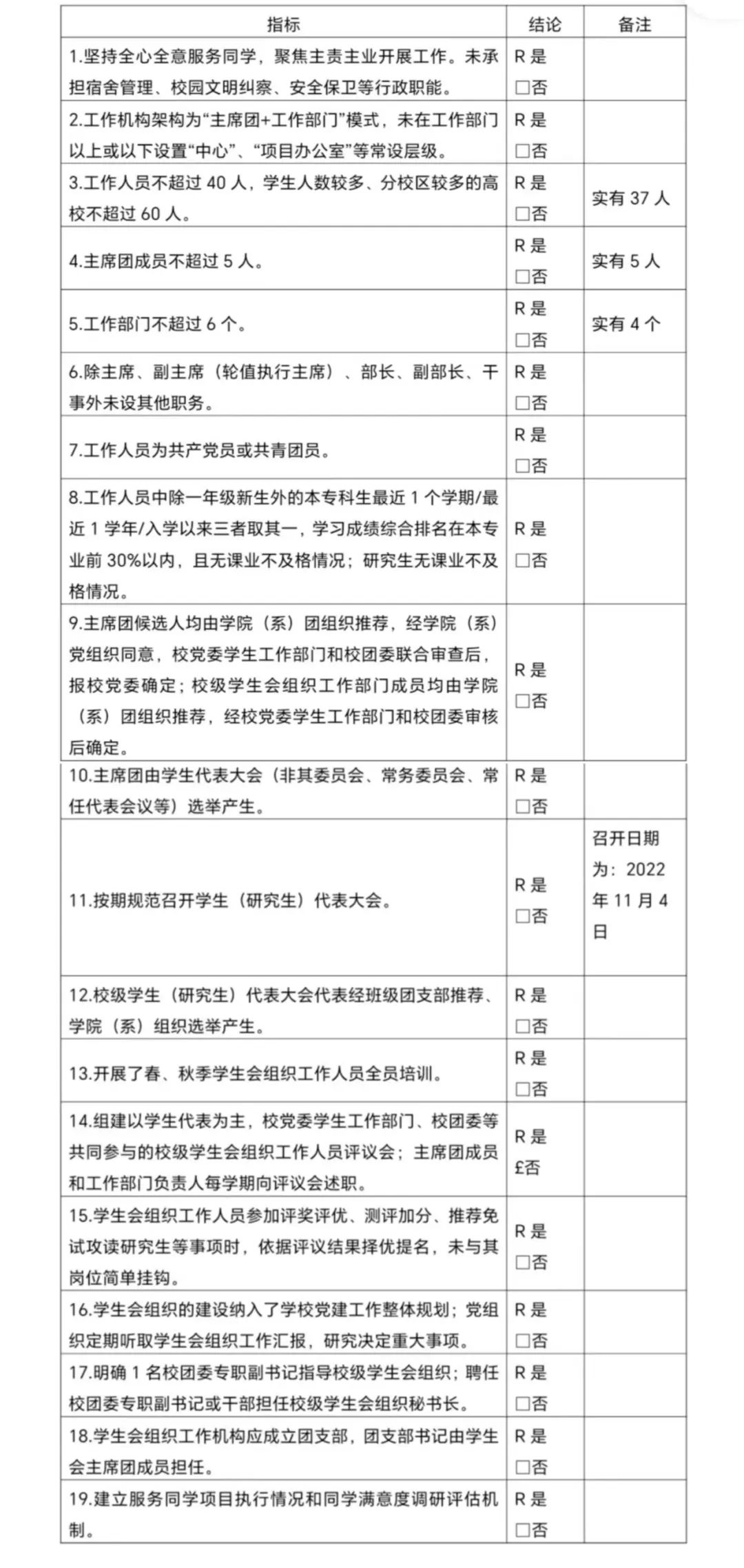
(一)校级学生会组织改革自评表

(二)二级学生会组织
(含二级院系、书院、分校区等学生会、研究生会)改革自评表。

2
《吉林外国语大学研究生会章程》
第一章 总 纲
第一条 组织名称
本会全称是“吉林外国语大学研究生会”。
第二条 组织性质
吉林外国语大学研究生会是在学校党委的领导下,在学校团委和上级学联的指导下的主要学生组织,是学校联系广大学生的桥梁和纽带。
第三条 组织宗旨
吉林外国语大学研究生会以习近平新时代中国特色社会主义思想为指导,以加强对学生的政治引领为根本,以全心全意服务同学为宗旨。
第四条 组织原则
吉林外国语大学研究生会以习近平新时代中国特色社会主义思想为指导,以加强对学生的政治引领为根本,以民主集中制为组织原则,以全心全意服务学生为宗旨。
第五条 基本任务
1.以马克思列宁主义、毛泽东思想、邓小平理论、“三个代表”重要思想、科学发展观、习近平新时代中国特色社会主义思想为指导,遵循和贯彻党的教育方针,促进学生德智体美劳全面发展,团结和引导学生成为热爱祖国,适应中国特色社会主义事业要求的合格人才,进一步增强对中国特色社会主义的道路自信、理论自信、制度自信、文化自信,自觉树立和践行社会主义核心价值观,为实现中华民族伟大复兴的中国梦而努力奋斗。
2.在学校党委领导、学校团委和上级学联组织指导下,依照法律、学校规章制度和研究生会章程,发挥联系学生的桥梁和纽带作用,在学校及时向学生传达党的声音和主张,引导广大学生自觉把个人理想融入到党和人民的共同奋斗之中。
3.面向全体学生,坚持从学生中来、到学生中去,听取、收集学生在思想成长、学业发展、身心健康、社会融入、权益维护等方面的普遍需求和现实困难,及时反馈学校,帮助有效解决,开展健康有益、丰富多彩的课外活动和社会服务,努力为学生服务。
第六条 本会承认《中华全国学生联合会章程》和《吉林省学生联合会章程》,并作为团体会员,参加中华全国学生联合会和吉林省学生联合会。
依据《中华全国学生联合会章程》《吉林省学生联合会章程》《关于推动高校学生会(研究生会)深化改革的若干意见》《普通高等学校学生(研究生)代表大会工作规定》《普通高等学校学生会(研究生会)章程制定办法》等文件精神,为进一步明确吉林外国语大学研究生会(简称研究生会)职能定位、组织职能、工作职责,特制定本章程。吉林外国语大学研究生会接受学院党委的领导、学院团委和吉林省学联的指导帮助,依照法律法规、学院规章制度和本会章程开展工作。
第二章 会 员
第七条 会员组成
凡属本校全日制在籍的中国学生,承认本会组织章程,不分民族、性别、宗教信仰均为研究生会会员。
第八条 会员的基本权利
1.选举权和被选举权。有权推荐候选人担负本会的组织管理工作。
2.有权通过学生代表大会及其常设机构了解本会工作开展情况。有权从知晓度、参与度、满意度等方面评价本会工作,评价结果向会员公开。
3.有权监督和批评本会的工作,有权对本会工作提出质询、意见和建议。有权要求罢免本会中不称职的工作人员。
4.有权参加本会组织的各种活动,并通过符合本会章程的民主程序,讨论和决定本会的重大事务。
5.有权要求本会维护其个人的合法、正当权益。有权享受本会提供的各种便利条件。
受到留校察看以上处分者,在留校察看期间不享有选举权和被选举权。
第九条 会员的基本义务
1.坚持党的基本路线,认真学习马克思列宁主义、毛泽东思想、邓小平理论、“三个代表”重要思想、科学发展观、习近平新时代中国特色社会主义思想,拥护党的路线、方针、政策。
2.严格遵守国家的各项法律和学校的各项规章制度,自觉加强思想道德修养,提高思想道德素质。
3.承认并遵守本会章程,执行本会决议,维护学校和本会的荣誉和利益。
4.刻苦学习科学文化知识,完成学校规定的各项学习任务,积极参与活动,争做全面发展的优秀学生。
5.在行使权利时,不得损害国家、社会及本会的利益,不得妨碍他人行使权利。
第三章 组织与职权
第十条 吉林外国语大学研究生代表大会(简称研代会) 是广大研究生依法依规行使民主权利、参与学校治理的机 构,召开周期为一年。
第十一条 研代会职权包括:
(一)讨论、制定及修订本章程;
(二)监督本章程的实施;
(三)听取、审议上一届研究生代表大会常设机构、研究生会组织的工作报告;
(四)选举产生新一届研究生会组织主席团成员;
(五)选举产生新一届研究生会委员会;
(六)选举产生出席上级学联代表大会的代表;
(七)征求广大学生对学校工作的意见和建议,合理有序表达和维护学生正当权益;
(八)讨论和决定应由研究生代表大会决定的其他重大事项;
第十二条 研代会代表经班级团支部推荐、学院研究生会组织选举产生,并在一定范围内公示。代表名额一般不少于会员人数的1%,名额分配应覆盖各学院、年级及主要学生社团,其中学校、学院研究生会组织工作人员中的学生代表一般不超过40%。女代表不少于25%,且要求兼顾政治面貌、年级、专业、民族等因素。
在研代会召开期间,研代会代表享有如下权利:
(一)在研究生代表大会上充分发表意见和建议,享有表决权;
(二)享有选举权和被选举权;
(三)在职权范围内以个人或者联名方式提出提案,并对提案办理情况进行询问和监督;
(四)对研究生会组织的工作提出建议、批评和实施监督。
研代会代表亦应履行如下义务:
(一)积极行使代表权力,认真履行代表职责,按时参加相关会议;
(二)认真学习,不断提高思想政治素质与参与学校治理的能力;
(三)密切联系学生,反映学生的意见和要求;
(四)监督研究生会组织开展工作,提出改进措施和工作意见。
第十三条 代表资格终止的情形和程序是:
(一)代表因毕业或其他原因丧失在校生身份的, 代表 资格自动终止;
(二)代表违反法律法规和学校规章制度的, 由代表资 格审查委员会撤销其代表资格;
(三)代表所在区队团支部或所在学院研究生会组织认 为其未尽代表义务的, 经各学院党组织同意, 撤销其代表资 格。
第十四条 代表出现缺额需要增补的,由缺额单位补选。
第十五条 吉林外国语大学研究生代表大会设置研究生会委员会,研究生会委员会为学生代表大会的常设机构,在大会闭会期间代表全体学生帮助和监督研究生会组织工作。研究生会委员会不得代替研究生会组织行使权益保障等日常执行功能。
研究生会委员会委员的产生:
(一)研究生会委员会委员候选人名额数量按参会代表20%比例分配到各学院,由各学院按民主程序在学生代表人选中推荐产生;
(二)研究生会委员会委员由学生代表大会以无记名投票方式从委员候选人中差额选举产生,任期同学生代表大会,每届任期一年。
第十六条 吉林外国语大学研究生会委员会的职权包括:
(一)在学生代表大会闭会期间执行代表大会决议
(二)监督研究生会组织章程实施
(三)听取、审议研究生会执行机构的工作报告
(四)召集研究生代表大会
(五)决定研究生会组织主席团成员个别调整事项
(六)选举产生出席上级学联代表大会的代表
(七)罢免研究生会组织主席团成员,罢免案须由研究生会委员会委员总数五分之一以上的人员提出,过半数通过后生效。
第四章 执行机构
第十七条 吉林外国语大学研究生会组织设置有主席团,实行轮值制度,集体负责研究生会重大事项,成员总数不超过5人,并聘任学校党委学生工作部(处)、团委专职团干部作为秘书长协助工作。
第十八条 吉林外国语大学研究生会组织主席团成员须由吉林外国语大学研究生代表大会选举产生,选举结果应向大会公告,并经学校党委批准,报上级学联备案。候选人应由学院团委推荐,经学院党委同意,由学校党委学生工作部和学校团委联合审查后,报学校党委确定。研究生会组织主席团的任期自当年研代会改选结束后之日起,至次年研代会改选结束后之日止。
第十九条 吉林外国语大学研究生会组织主席团职权:
(一)在学生代表大会闭会期间执行代表大会决议,对研究生会组织工作中的重大事项作出决定
(二)落实常设机构提出的工作意见,主持吉林外国语大学研究生会组织的日常工作
(三)决定聘任研究生会组织秘书长
(四)批准任免研究生会组织各部门负责人
(五)监督各工作部门开展工作,指导和协调研究生会组织活动
第二十条 吉林外国语大学研究生会组织部门在主席团领导下开展工作并对其负责。
第二十一条 吉林外国语大学研究生会组织执行主席负责召集轮值期间会议,牵头研究生会组织日常工作。
第二十二条 吉林外国语大学研究生会设有主席团及秘书部,宣传部、学术竞赛部、文体部4个部门。
第二十三条 吉林外国语大学研究生会工作人员原则上不得超过40人。
第二十四条 研究生会的组织机构、职责权限、工作程序,应参照本章程制定。研究生会应认真执行研代会决议。
第五章 基层组织
第二十五条 学院研究生会为校研究生会的基层组织,受所在学院党委领导和所在学院团委、学校研究生会组织指导。学院研究生会组织的机构设置、职责权限、工作程序原则上与学校研究生会对应,学院研究生会组织章程应参照本章程由学院研究生会组织制定。任期为一年,组织机构由各学院自行设置。
第二十六条 学校研究生会组织实行“学校、学院、班级”三级联动的工作格局。学院研究生会接受校研究生会在工作方面的指导、在理论与实践方面的帮助;与校研究生会密切联系,执行校研究生会的决议,认真完成校研究生会布置的任务;根据本会宗旨积极主动开展本学院的活动。
第二十七条 主席团全体成员每年至少举行一次集中会议,研究生会组织每年至少1次通过集中会议或书面形式听取院(系)研究生会组织工作报告及意见建议。
第六章 队伍建设
第二十八条 吉林外国语大学研究生会学生工作人员应为共产党员或共青团员,应是信念坚定、品行端正、乐于奉献、学业优良、作风务实的学生。
研究生会组织工作人员遴选,符合以下报名条件:
(一)共产党员或共青团员,理想信念坚定,热爱和拥护中国共产党,具有强烈的爱国意识、爱国情感,积极弘扬和践行社会主义核心价值观;
(二)品行端正、作风务实、乐于奉献,具有全心全意为广大同学服务的觉悟和能力;
(三)学有余力、学业优良,学年学习成绩综合排名在本年级本专业前30%,且无课业不及格情况;
(四)遵守学院规章制度,无任何违规违纪受处分记录。
第二十九条 研究生会组织工作人员面向广大学生进行遴选,由学院团委推荐,经学校党委学生工作部和学校团委审核后确定,过程公开透明、公平竞争,确保广大同学的知情权、参与权,选拔结果进行公示,接受广大同学监督。
第三十条 建立完善研究生会组织工作人员退出机制,对于达不到学业要求标准的、考核不合格的、违纪违法的、道德失范的以及其他无法正常履行职责的工作人员,应按照规定和程序予以劝退、免职或罢免。
第七章 基本制度
第三十一条 例会制度
根据工作需要,研究生会组织实行例会制度,即定期举行研究生会组织全体会议;各工作部门定期举行部门工作会议。通过例会对以往工作做出总结,并对下阶段工作进行讨论,做出部署。
第三十二条 请销假制度
研究生会组织工作人员应该按时参加会议和活动,有正当理由不能参加的,应事先所属部门负责人请假,由部门负责人汇报主席团成员。秘书处负责统计出勤情况,并将工作人员的出勤情况及时反馈给主席团与各工作部门负责人。
第三十三条 考核制度
对于违反校规校纪或严重扰乱研究生会组织正常工作秩序、影响研究生会组织形象或工作不积极者,经研究生会组织主席团会议研究讨论,视情节轻重,给予相应的内部处分。
第八章 从严治会
第三十四条 研究生会组织依法依章程开展活动、接受管理,坚持从严治会。研究生会组织坚持学校党委的全面领导,学校党委定期听取研究生会组织工作汇报,研究决定重要事项。
第三十五条 学校党委学生工作部(处)和学校团委共同研究研究生会组织的规章制度、工作规划和工作人员遴选等重要事项。
第三十六条 研究生会组织决定重要事项或开展重大活动,须事先向学校团委报告。
第三十七条 研究生会组织工作人员要注意作风建设,应胸怀崇高理想,恪守学生本分,牢记服务宗旨,守纪律、讲原则、作表率。
第三十八条 团委建立从严指导管理研究生会组织的责任追究制度,对于研究生会组织工作人员出现的问题,团委应迅速调查核实,按规定和程序及时予以处理。
团委对吉林外国语大学研究生会组织工作人员的责任追究,采取以下方式:
(一)通报。对履行职责不力、情节较轻的,应当严肃批评,依规整改,并在一定范围内通报;
(二)诫勉。对失职失责、情节较重的,应当以谈话或者书面方式进行诫勉;
(三)建议组织处理。对严重失职失责、造成恶劣影响、不适宜担任现职的,应当根据情况对其采取停职检查、调整职务、责令辞职、降职、免职等措施。
第三十九条 学校研究生会组织主席团成员和工作部门负责人学期向评议会述职,评议会以学生代表为主,学校党委学生工作部(处)、学校团委等共同参与。
第四十条 建立研究生会述职评议制度:
(一)成立以研代会代表为主,团委有关同志共同组成的评议委员会;
(二)研究生会主席团成员、各工作部门负责人,每学期向评议委员会述职,评议委员会从恪守学生本分、牢记服务宗旨、永葆理想情怀、勤勉务实做事、营造平等氛围、摈弃庸俗习气等方面对其进行全面客观的综合评价;
(三)评议采用集中评议和常态化评议相结合的方式进行。其中,每学期进行一次集中评议,包括书面述职、答辩述职和集中测评三个工作步骤;常态化评议包括建立信息收集、处理意见反馈的工作台账,并在每学期评议会上通报。
第九章 章程效力
第四十一条 本章程需经吉林外国语大学研究生代表大会应到会代表的三分之二以上表决通过后方可生效。
第四十二条 本章程自通过之日起生效。
第四十三条 为保证章程的稳定性和权威性,对于本章程因面临的新问题、新情况而需做出修改时,由吉林外国语大学研究生代表大会及其常代会提出修改意见,并经大会审议通过后,方可更改。

3
校级组织工作机构组织架构


4
校级组织工作人员名单

*最近1个学期/最近1学年/入学以来学习成绩综合排名(新生、研究生不需填写)

5
校级组织主席团成员候选人产生办法
(一)主席团候选人资格条件
1.模范遵守宪法和法律、法规,遵守学校学院章程和规章制度。
2.应为中共党员、中共预备党员或共青团员,具有过硬的“政治意识、大局意识、看齐意识、核心意识”等思想政治素质,有良好的品德和责任感,品行端正,积极向上。
3.熟悉了解学校学院共青团、学院研究生会组织各项工作,具有较高的统筹协调、组织策划、实施运行能力。
4.学习成绩优异,科研能力突出,学有余力,并具有很好的榜样示范效应。
5.团结同学,具有很好的群众基础。
(二)主席团名额构成
吉林外国语大学研究生会主席团拟由5人构成,拟任1人为执行主席,实行执行主席轮值制度。
(三)主席团产生办法
主席团候选人由各研究生培养学院团委推荐、党组织同意,报送校团委进行资格审查,学校党委学生工作部和校团委联合审查后,酝酿主席团成员候选人建议名单(含差额1人),报学校党委和省学联审批,通过后提交研究生代表大会选举。

6
校级组织主席团成员选举办法
1.主席团候选人排名按姓氏笔画排序,大会以无记名投票的方式进行差额选举。选举时,实到会代表需超过应到会代表的三分之二方可进行选举,因病、因事请假的代表,不能委托他人投票。
2.候选人获得的赞成票超过实到会有选举权人数的半数,始得当选。获得赞成票超过实到会有选举权人数半数的被选举人多于应选名额时,以得票多者当选。如遇候选人得票数相等不能确定当选人时,应就票数相等的候选人重新投票,以得票多者当选。
3.选举结果应向大会公告,并经学校党组织批准,报省学联备案。

7
校级学生(研究生)代表大会召开情况
(一)会议召开的时间和地点
吉林外国语大学第三次研究生代表大会于2022年11月4日在新地球村424会议室以线下方式召开,会期1天。
(二)代表数量
按照《吉外研会[2022]005号关于召开吉林外国语大学第三次研究生代表大会的请示》及省学联《关于同意吉林外国语大学召开第三次研究生代表大会的批复》要求,本次研究生代表大会共产生正式代表63名。
(三)大会主要议程
大会的主要议程
1.奏唱《共青团团歌》
2.听取第十届研究生会工作报告
3.审议并通过《吉林外国语大学研究生会章程(修订案)》;
4.审议并通过大会总监票人、监票人、总计票人、计票人名单(草案)
5.选举产生吉林外国语大学第十届研究生会主席团成员
6.选举产生新一届研究生会委员会委员
(四)宣传报道链接
https://mp.weixin.qq.com/s/zfHBx6psztpqsNFuOEUvHw



8
校级学生(研究生)代表大会代表产生办法
一、研究生代表的条件
1.具有吉林外国语大学全日制研究生学籍。
2.拥护党的路线、方针、政策;遵守宪法和法律、法规,遵守学校章程和规章制度,具有共产主义远大理想和中国特色社会主义坚定信念。
3.具有较高的思想政治素质、良好的道德品质,积极上进,作风务实,乐于奉献;
4.能密切联系群众,在研究生群体中有一定威信,能够如实反映广大研究生的意见和建议。
二、研究生代表产生办法
1.第三届研究生代表大会代表从2022级研究生中直接选举产生,全体符合代表条件的2022级研究生均有选举权和被选举权,但每人只有1个投票权。
2.研究生是否具备参选资格由所在学院分团委依据代表条件进行审核。
3.选举产生的代表人选,在各培养学院公示3日无异议后,确定代表身份。
三、研究生代表名额分配及构成
1.名额分配:
我校现有在籍研究生1377人,为扩大代表的先进性和广泛性,确保不同年级、学院、民族、性别研究生的代表席位,拟定代表名额63人,大于研究生会会员人数的1%,名额分配涵盖各研究生培养学院,其中学校、学院研究生会工作人员中的学生代表不超过40%。具体名额分配如下:
高级翻译学院: 18人
英语学院: 9人
国际商学院: 9人
国际传媒学院: 8人
教育学院: 14人
国际文化旅游学院:1人
马克思主义学院:4人
2.代表构成:
为扩大代表的先进性和广泛性,确保不同民族、性别、政治面貌研究生的代表席位,代表名额8人及以上的学院,原则上需要有少数民族代表、群众代表、非学生干部代表各1人。各培养学院均需在代表中选出1名负责人任代表组长。

9
研究生会工作人员述职评议办法(试行)
第一章 总则
第一条 为了进一步深化吉林外国语大学研究生会(以下简称研会)改革,深入贯彻落实习近平新时代中国特色社会主义思想特别是习近平总书记关于青年工作的重要思想和共青团十八大、全国学联二十七大会议精神,落实《学联学生会组织改革方案》(中青联发﹝2017﹞4号)、《关于推动高校学生会(研究生会)深化改革的若干意见》(中青联发﹝2019﹞9号)文件要求,结合学校实际,制定本制度。
第二条 建立述职评议制度旨在推动研会工作制度化和规范化,充分发挥研会干部的桥梁和纽带作用,加强对广大研究生的引领,做到全心全意为研究生服务。同时,进一步增强研会工作人员服务研究生的责任感和自觉接受监督的意识,促进研会更好服务本校研究生。
第二章 考评办法
第三条 述职评议对象为吉林外国语大学研究生会主席团成员及各部门负责人。
第四条 述职评议评委为吉林外国语大学研究生代表、校团委、研究生党委、学生工作部。
第五条 述职评议内容从政治态度、道德品行、学习情况、工作成效、纪律作风等方面进行评价,考评形式为现场述职汇报。
第六条 述职评议时间一般在每学期末。
第七条 述职评议程序:
(一)进行现场述职汇报,述职内容要求密切结合研会功能定位,准确充实、重点突出。参评人员根据现场述职情况,综合考量述职人员进行评价打分。(二)公开述职评议结果。研究生会根据日常考评和集中考评情况形成最终的综合评价结果。评价结果分为90-100分【优秀】;80-90分【良好】;70-80分【中等】;60-70分【合格】;60分以下为【不合格】五个等次。工作人员述职报告和评议结果将公开,接受广大研究生和各组织的监督。(三)述职评议结果的运用。述职人员根据评议会提出的意见和建议,认真制定改进方案,将改进措施列入下一学期工作计划,认真落实。对考核评议为不合格的研会干部进行诫勉谈话。第八条 考评从政治态度、道德品行、学习情况、工作成效、纪律作风等方面进行评价,总分100分,工作成效占述职评议结果的60%,其余分别占10%。(一) 政治态度方面(10分)1.理想信念坚定,深入学习贯彻习近平新时代中国特色社会主义思想,全心全意为同学服务。2.贯彻落实习近平关于青年工作的重要思想,牢固树立“四个意识”,坚定“四个自信”,坚决做到“两个维护”,引导广大研究生自觉把个人理想融入到党和人民的共同奋斗目标之中。(二)道德品行方面(10分)1.自觉认识自己所从事的学生工作的重要意义,明确自己所肩负的重托,增强责任意识,保持旺盛的工作热情,兢兢业业,积极工作;2.尊敬老师、团结同学,自觉遵守法律,遵守学校的一切规章制度。(三)科研情况方面(10分)1.积极开展科学研究,参加各类科研创新、学科竞赛等赛事,为学校赢得荣誉。2.具有较强的学习能力,擅于学习开拓,有能力平衡好学习与工作的关系,学习成绩优异。(四)纪律作风方面(10分)遵守国家法律法规和校纪校规,按时参加研会例会,积极参加研会组织的各项活动。(五)工作成效方面(60分)1.熟悉本职岗位的各项工作要求及工作流程,对现有工作能很好地实施并有明确的提升计划。2.有责任心、主动性、组织纪律原则性,具有较强的工作能力、执行能力及思考能力。
第三章 附则
第九条 建立以服务和贡献为导向的激励机制。对于综合表现优良,认真履职的各层级研会干部,可获得一定的嘉奖鼓励,如评奖评优可优先推荐。
第十条 各学院研分会可在学院团委指导下,参照本办法制定本学院研会工作人员述职评议办法,并报校研会备案。
第十一条 本制度由吉林外国语大学研究生会负责解释,自公布之日起开始实施。

10
校团委指导学生会主要责任人

并在文末附以下内容“以上自评公开内容如有不实情况,可发送邮件至吉林省学联秘书处邮箱xuexiaobu2014@126.com或全国学联秘书处邮箱xuelianban@126.com反映。”
(自评公开具体内容应直接以文字、图片等形式发布在推送中,不得以“阅读原文”查看、网盘下载等形式设置广大师生监督学生会工作的障碍。)