吉林外国语大学2022-2023学年学生会改革情况公示
吉林外国语大学


为落实共青团中央、教育部、全国学联联合下发的《关于推动高校学生会(研究生会)深化改革的若干意见》,并结合《关于巩固高校学生会(研究生会)改革成果的若干措施》文件要求,接受广大师生监督,现将我校2022-2023学年学生会(研究生会)改革情况公开如下。
1
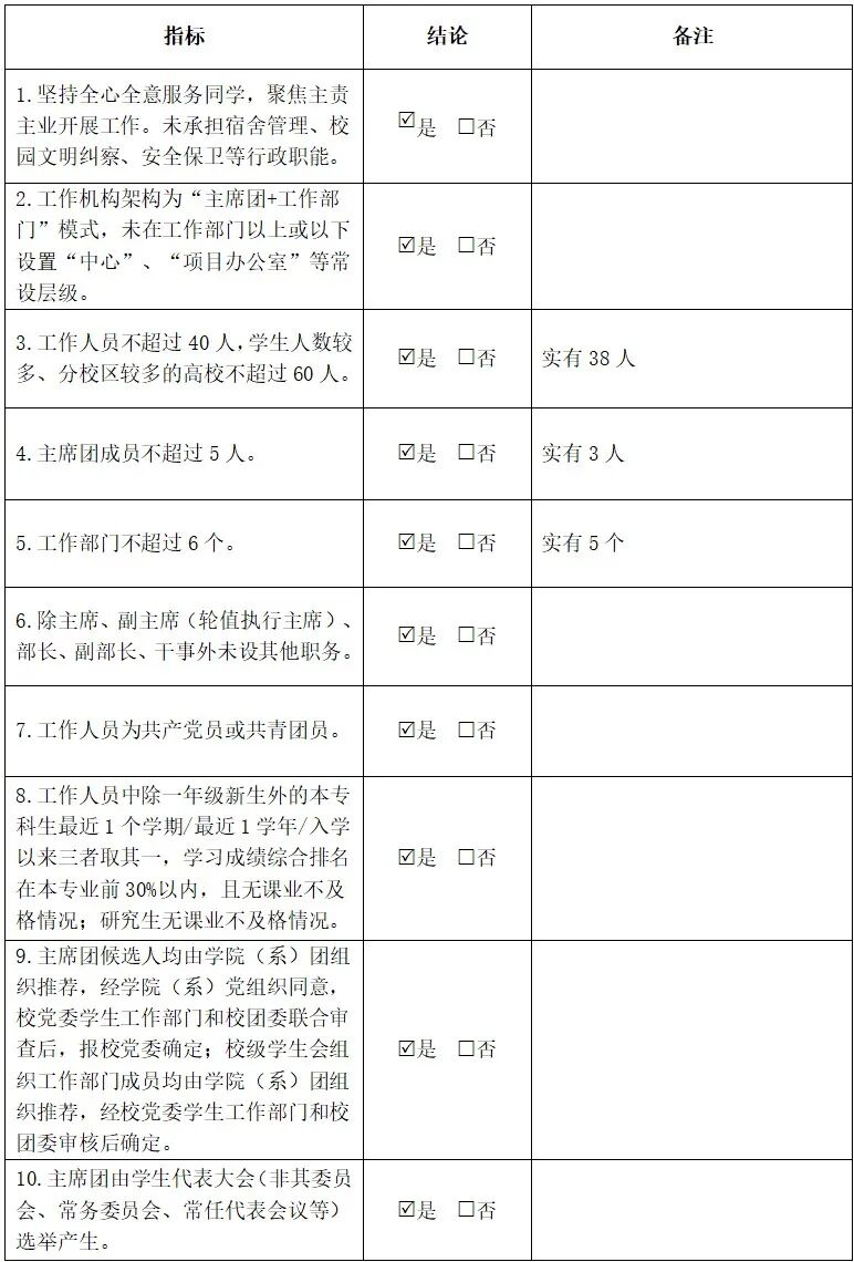
改革自评表
(一)校级学生会组织改革自评表


(二)二级学生会组织
(含二级院系、书院、分校区等学生会、研究生会)改革自评表。




2
《吉林外国语大学学生会章程》
第一章 总 纲
第一条 组织名称
本会全称是“吉林外国语大学学生会”。
第二条 组织性质
吉林外国语大学学生会是在学校党委的领导下,在学校团委和上级学联的指导下的主要学生组织,是学校联系广大学生的桥梁和纽带。
第三条 组织宗旨
吉林外国语大学学生会以习近平新时代中国特色社会主义思想为指导,以加强对学生的政治引领为根本,以全心全意服务同学为宗旨。
第四条 组织原则
吉林外国语大学学生会以习近平新时代中国特色社会主义思想为指导,以加强对学生的政治引领为根本,以民主集中制为组织原则,以全心全意服务学生为宗旨。
第五条 基本任务
(一)以马克思列宁主义、毛泽东思想、邓小平理论、“三个代表”重要思想、科学发展观、习近平新时代中国特色社会主义思想为指导,遵循和贯彻党的教育方针,促进学生德智体美劳全面发展,团结和引导学生成为热爱祖国,适应中国特色社会主义事业要求的合格人才,进一步增强对中国特色社会主义的道路自信、理论自信、制度自信、文化自信,自觉树立和践行社会主义核心价值观,为实现中华民族伟大复兴的中国梦而努力奋斗。
(二)在学校党委领导、学校团委和上级学联组织指导下,依照法律、学校规章制度和学生会章程,发挥联系学生的桥梁和纽带作用,在学校及时向学生传达党的声音和主张,引导广大学生自觉把个人理想融入到党和人民的共同奋斗之中。
(三)面向全体学生,坚持从学生中来、到学生中去,听取、收集学生在思想成长、学业发展、身心健康、社会融入、权益维护等方面的普遍需求和现实困难,及时反馈学校,帮助有效解决,开展健康有益、丰富多彩的课外活动和社会服务,努力为学生服务。
第六条本会承认《中华全国学生联合会章程》和《吉林省学生联合会章程》,并作为团体会员,参加中华全国学生联合会和吉林省学生联合会。
依据《中华全国学生联合会章程》《吉林省学生联合会章程》《关于推动高校学生会(研究生会)深化改革的若干意见》《普通高等学校学生(研究生)代表大会工作规定》《普通高等学校学生会(研究生会)章程制定办法》等文件精神,为进一步明确吉林外国语大学学生会(简称学生会)职能定位、组织职能、工作职责,特制定本章程。吉林外国语大学学生会接受学院党委的领导、学院团委和吉林省学联的指导帮助,依照法律法规、学院规章制度和本会章程开展工作。
第二章 会员
第七条 会员组成
凡属本校全日制在籍的中国学生,承认本会组织章程,不分民族、性别、宗教信仰均为学生会会员。
第八条 会员的基本权利
(一)选举权和被选举权。有权推荐候选人担负本会的组织管理工作。
(二)有权通过学生代表大会及其常设机构了解本会工作开展情况。有权从知晓度、参与度、满意度等方面评价本会工作,评价结果向会员公开。
(三)有权监督和批评本会的工作,有权对本会工作提出质询、意见和建议。有权要求罢免本会中不称职的工作人员。
(四)有权参加本会组织的各种活动,并通过符合本会章程的民主程序,讨论和决定本会的重大事务。
(五)有权要求本会维护其个人的合法、正当权益。有权享受本会提供的各种便利条件。
受到留校察看以上处分者,在留校察看期间不享有选举权和被选举权。
第九条 会员的基本义务
(一)坚持党的基本路线,认真学习马克思列宁主义、毛泽东思想、邓小平理论、“三个代表”重要思想、科学发展观、习近平新时代中国特色社会主义思想,拥护党的路线、方针、政策。
(二)严格遵守国家的各项法律和学校的各项规章制度,自觉加强思想道德修养,提高思想道德素质。
(三)承认并遵守本会章程,执行本会决议,维护学校和本会的荣誉和利益。
(四)刻苦学习科学文化知识,完成学校规定的各项学习任务, 积极参与活动,争做全面发展的优秀学生。
(五)在行使权利时,不得损害国家、社会及本会的利益,不得妨碍他人行使权利。
第三章 组织与职权
第十条吉林外国语大学代表大会(简称学代会)是广大学生依法依规行使民主权利、参与学校治理的机构,召开周期为一年。
第十一条 学代会职权包括:
(一)讨论、制定及修订本章程;
(二)监督本章程的实施;
(三)听取、审议上一届学生代表大会常设机构、学生会组织的工作报告;
(四)选举产生新一届学生会组织主席团成员;
(五)选举产生新一届学生会委员会;
(六)选举产生出席上级学联代表大会的代表;
(七)征求广大学生对学校工作的意见和建议,合理有序表达和维护学生正当权益;
(八)讨论和决定应由学生代表大会决定的其他重大事项;
第十二条学代会代表经班级团支部推荐、学院学生会组织选举产生,并在一定范围内公示。代表名额一般不少于会员人数的1%,名额分配应覆盖各学院、年级及主要学生社团,其中学校、学院学生会组织工作人员中的学生代表一般不超过40%。女代表不少于 25%,且要求兼顾政治面貌、年级、专业、民族等因素。
在学代会召开期间,学代会代表享有如下权利:
(一)在学生代表大会上充分发表意见和建议,享有表决权;
(二)享有选举权和被选举权;
(三)在职权范围内以个人或者联名方式提出提案,并对提案办理情况进行询问和监督;
(四)对学生会组织的工作提出建议、批评和实施监督。
学代会代表亦应履行如下义务:
(一)积极行使代表权力,认真履行代表职责,按时参加相关会议;
(二)认真学习,不断提高思想政治素质与参与学校治理的能力;
(三)密切联系学生,反映学生的意见和要求;
(四)监督学生会组织开展工作,提出改进措施和工作意见。
第十三条 代表资格终止的情形和程序是:
(一)代表因毕业或其他原因丧失在校生身份的,代表资格自动终止;
(二)代表违反法律法规和学校规章制度的,由代表资格审查委员会撤销其代表资格;
(三)代表所在区队团支部或所在学院学生会组织认为其未尽代表义务的,经各学院党组织同意,撤销其代表资格。
第十四条代表出现缺额需要增补的,由缺额单位补选。
第十五条吉林外国语大学代表大会设置学生会委员会,学生会委员会为学生代表大会的常设机构,在大会闭会期间代表全体学生帮助和监督学生会组织工作。学生会委员会不得代替学生会组织行使权益保障等日常执行功能。
学生会委员会委员的产生:
(一)学生会委员会委员候选人名额数量按参会代表20%比例分配到各学院,由各学院按民主程序在学生代表人选中推荐产生;
(二)学生会委员会委员由学生代表大会以无记名投票方式从委员候选人中差额选举产生,任期同学生代表大会,每届任期一年。
第十六条 吉林外国语大学学生会委员会的职权包括:
(一)在学生代表大会闭会期间执行代表大会决议
(二)监督学生会组织章程实施
(三)听取、审议学生会执行机构的工作报告
(四)召集学生代表大会
(五)决定学生会组织主席团成员个别调整事项
(六)选举产生出席上级学联代表大会的代表
(七)罢免学生会组织主席团成员,罢免案须由学生会委员会委员总数五分之一以上的人员提出,过半数通过后生效。
第四章 执行机构
第十七条吉林外国语大学学生会组织设置有主席团,实行轮值制度,集体负责学生会重大事项,成员总数不超过5人,并聘任学校团委专职团干部作为秘书长协助工作。
第十八条吉林外国语大学学生会组织主席团成员须由吉林外国语大学学生代表大会选举产生,选举结果应向大会公告,并经学校党委批准,报上级学联备案。候选人应由学院团委推荐,经学院党委同意,由学校党委学生工作部和学校团委联合审查后,报学校党委确定。学生会组织主席团的任期自当年学代会改选结束后之日起,至次年学代会改选结束后之日止。
第十九条 吉林外国语大学学生会组织主席团职权:
(一)在学生代表大会闭会期间执行代表大会决议,对学生会组织工作中的重大事项作出决定
(二)落实常设机构提出的工作意见,主持吉林外国语大学学生会组织的日常工作
(三)决定聘任学生会组织秘书长
(四)批准任免学生会组织各部门负责人
(五)监督各工作部门开展工作,指导和协调学生会组织活动
第二十条吉林外国语大学学生会组织部门在主席团领导下开展工作并对其负责。
第二十一条吉林外国语大学学生会组织执行主席负责召集轮值期间会议,牵头学生会组织日常工作。
第二十二条吉林外国语大学学生会设有主席团及秘书处,学习部,体育部,文艺部,权益部5个部门。
(一)秘书处 协助学生会组织主席团开展学生会整体规划及各项日常工作;负责学生会内部建设、财务管理;负责保管学生会的各类物品使用及分配等日常事务性工作;负责学生会各项文案编辑和会议的会务记录工作,负责校院两级学生会学生负责人工作部署;负责各学院年末量化考核;负责学生会各项大型活动的工作人员调动和后勤保障等;为学生会策划、举办的活动做好宣传工作,编写活动新闻稿与报道稿;定期统计成员德育分和志愿时长。
(二)学习部 加强学校学风建设,树文明校风,创优良学风,负责主办具有学校特色的学术讲座和学习经验交流会;开展各类专业技能竞赛等学习型校园活动;关注专业发展动态,反馈前沿信息。
(三)体育部 组织开展各级各类体育赛事活动;加强校内外团体的交流合作;动员同学积极参加体育锻炼,强化同学们的体育观念,增强学生身体素质和丰富课余生活。
(四)文艺部 文艺部以丰富学生校园文化生活为目的,主要举办学生娱乐文艺活动,搜集校内文艺信息,组织各类文艺活动和特色晚会,构想策划文艺活动流程,负责大型文艺活动彩排和场控工作,并协调组织各学院文艺部活动工作安排。
(五)权益部 维护校规校纪,倡导良好的校风、学风,促进同学之间、同学与学生骨干及教职员工之间的团结,协助学校建设良好的教学秩序和学习、生活环境;关注学生动态,深入了解民意,维护全校同学的正当合法权益,协助学生工作的开展,在能力范围内找相关的职能部门解决广大同学们在学习与生活中遇到的实际问题,并将信息反馈给同学们,组织学院工作人员与广大学生互相之间进行交流。
第二十三条吉林外国语大学学生会工作人员原则上不得超过40人。
第二十四条学生会的组织机构、职责权限、工作程序,应参照本章程制定。学生会应认真执行学代会决议。
第五章 基层组织
第二十五条学院学生会为校学生会的基层组织,受所在学院党委领导和所在学院团委、学校学生会组织指导。学院学生会组织的机构设置、职责权限、工作程序原则上与学校学生会对应,学院学生会组织章程应参照本章程由学院学生会组织制定。任期为一年,组织机构由各学院自行设置。
第二十六条学校学生会组织实行“学校、学院、班级”三级联动的工作格局。学院学生会接受校学生会在工作方面的指导、在理论与实践方面的帮助;与校学生会密切联系,执行校学生会的决议,认真完成校学生会布置的任务;根据本会宗旨积极主动开展本学院的活动。
第二十七条主席团全体成员每年至少举行一次集中会议,学生会组织每年至少1次通过集中会议或书面形式听取院(系)学生会组织工作报告及意见建议。
第六章 队伍建设
第二十八条吉林外国语大学学生会学生工作人员应为共产党员或共青团员,应是信念坚定、品行端正、乐于奉献、学业优良、作风务实的学生。
学生会组织工作人员遴选,符合以下报名条件:
(一)共产党员或共青团员,理想信念坚定,热爱和拥护中国共产党,具有强烈的爱国意识、爱国情感,积极弘扬和践行社会主义核心价值观;
(二)品行端正、作风务实、乐于奉献,具有全心全意为广大同学服务的觉悟和能力;
(三)学有余力、学业优良,学年学习成绩综合排名在本年级本专业前30%,且无课业不及格情况;
(四)遵守学院规章制度,无任何违规违纪受处分记录。
第二十九条学生会组织工作人员面向广大学生进行遴选,由学院团委推荐,经学校党委学生工作部和学校团委审核后确定,过程公开透明、公平竞争,确保广大同学的知情权、参与权,选拔结果进行公示,接受广大同学监督。
第三十条建立完善学生会组织工作人员退出机制,对于达不到学业要求标准的、考核不合格的、违纪违法的、道德失范的以及其他无法正常履行职责的工作人员,应按照规定和程序予以劝退、免职或罢免。
第七章 基本制度
第三十一条 例会制度
根据工作需要,学生会组织实行例会制度,即定期举行学生会组织全体会议;各工作部门定期举行部门工作会议。通过例会对以往工作做出总结,并对下阶段工作进行讨论,做出部署。
第三十二条 请销假制度
学生会组织工作人员应该按时参加会议和活动,有正当理由不能参加的,应事先所属部门负责人请假,由部门负责人汇报主席团成员。秘书处负责统计出勤情况,并将工作人员的出勤情况及时反馈给主席团与各工作部门负责人。
第三十三条 考核制度
对于违反校规校纪或严重扰乱学生会组织正常工作秩序、影响学生会组织形象或工作不积极者,经学生会组织主席团会议研究讨论,视情节轻重,给予相应的内部处分。
第八章 从严治会
第三十四条学生会组织依法依章程开展活动、接受管理,坚持从严治会。学生会组织坚持学校党委的全面领导,学校党委定期听取学生会组织工作汇报,研究决定重要事项。
第三十五条学校党委学生工作部和学校团委共同研究学生会组织的规章制度、工作规划和工作人员遴选等重要事项。
第三十六条学生会组织决定重要事项或开展重大活动,须事先向学校团委报告。
第三十七条学生会组织工作人员要注意作风建设,应胸怀崇高理想,恪守学生本分,牢记服务宗旨,守纪律、讲原则、作表率。
第三十八条团委建立从严指导管理学生会组织的责任追究制度,对于学生会组织工作人员出现的问题,团委应迅速调查核实,按规定和程序及时予以处理。
团委对吉林外国语大学学生会组织工作人员的责任追究,采取以下方式:
(一)通报。对履行职责不力、情节较轻的,应当严肃批评,依规整改,并在一定范围内通报;
(二)诫勉。对失职失责、情节较重的,应当以谈话或者书面方式进行诫勉;
(三)建议组织处理。对严重失职失责、造成恶劣影响、不适宜担任现职的,应当根据情况对其采取停职检查、调整职务、责令辞职、降职、免职等措施。
第三十九条学校学生会组织主席团成员和工作部门负责人学期向评议会述职,评议会以学生代表为主,学校党委学生工作部、学校团委等共同参与。
第四十条 建立学生会述职评议制度:
(一)成立以学代会代表为主,团委有关同志共同组成的评议委员会;
(二)学生会主席团成员、各工作部门负责人,每学期向评议委员会述职,评议委员会从恪守学生本分、牢记服务宗旨、永葆理想情怀、勤勉务实做事、营造平等氛围、摈弃庸俗习气等方面对其进行全面客观的综合评价;
(三)评议采用集中评议和常态化评议相结合的方式进行。其中,每学期进行一次集中评议,包括书面述职、答辩述职和集中测评三个工作步骤;常态化评议包括建立信息收集、处理意见反馈的工作台账,并在每学期评议会上通报。
第九章 章程效力
第四十一条本章程需经吉林外国语大学学生代表大会应到会代表的三分之二以上表决通过后方可生效。
第四十二条本章程自通过之日起生效。
第四十三条为保证章程的稳定性和权威性,对于本章程因面临的新问题、新情况而需做出修改时,由吉林外国语大学学生代表大会及其常代会提出修改意见,并经大会审议通过后,方可更改。

3
校级组织工作机构组织架构图




4
校级组织工作人员名单

*最近1个学期/最近1学年/入学以来学习成绩综合排名(新生、研究生不需填写)

5
校级组织主席团成员候选人产生办法
本办法是根据《吉林省学生联合会章程》《普通高等学校学生(研究生)代表大会工作规定》《吉林外国语大学学生会章程》的有关规定制定。
吉林外国语大学新一届学生会组织主席团候选人由各学院团总支推荐,经各学院党组织同意,由学生处、校团委审查后,报校党委确定。同时,还应符合以下条件:
(一)学校在籍大二、大三学生;
(二)政治面貌为共产党员或共青团员,理想信念坚定,热爱和拥护中国共产党,具有强烈的爱国意识、爱国情感、积极弘扬和践行社会主义核心价值观,品行端正、作风务实、乐于奉献,具有全心全意为广大同学服务的觉悟和能力;
(三)学习成绩综合排名在本专业前30%以内,且无课业不及格现象;
(四)严格遵守学校的各项规章制度,在校期间未受任何纪律处分;
(五)具有代表性,且有至少以一年以上学生工作经验。

6
校级组织主席团成员选举办法
根据《高校学生代表大会工作规则》和《中华全国学生联合会章程》有关规定,吉林外国语大学第四次学生代表大会拟采取如下选举办法:
一、本次大会选举产生吉林外国语大学第四届学生会主席团成员。经学院团组织推荐、学院党组织审核,大会筹备委员会审核评选后,向大会推荐吕金澄、安琪、李金净、张娜、陈申奥、柳雨彤、贺越、梁辰为主席团候选人。通过差额选举的办法,请各位代表最终选举主席团成员3人。
二、大会选举采取无记名投票的方式。因故未出席的委员,不能委托他人代为选举。
三、大会监票小组由3人组成,设总监票人1人,监票人2人;计票小组由11人组成。总计票人、计票人均由大会筹备委员会提名产生。
四、主席团候选人按姓氏笔画为序排列,选举时,须实到会代表人数超过应到会代表人数的三分之二,方可进行选举。
五、划票方法。对于选票上的候选人,可以投赞成票或反对票,也可以投弃权票。同意的在候选人名字下方空格内划“○”,不同意的在候选人名字下方空格内划“×”,弃权的不划任何符号。另选他人时,在另选人姓名空格内填写另选人姓名,并在其姓名对应的空格内划“○”。每种选票所选的人数等于或少于3人,为有效票,多于规定的应选人数,为无效票。
六、划写符号要准确,笔迹要清楚,全部书写模糊无法辨认的选票,全票作废;部分书写模糊无法辨认的选票,可辨认部分有效,无法辨认部分按弃权处理。
七、正式选举时,参加选举的代表必须超过应到会代表的五分之四方可进行选举。收回的选票等于或少于发出的选票,选举有效;收回的选票多于发出的选票,选举无效,应重新进行选举。
八、未尽事宜,由大会筹备委员会决定。

7
校级学生代表大会召开情况
(一)召开时间:2022年12月9日
(二)召开地点:线上会议
(三)代表数量:按照《关于召开吉林外国语大学第四次学生代表大会的通知》的要求及《吉林外国语大学大学第四次学生代表大会代表产生办法》提出的“学生代表名额大于学生会会员人数的1%”的要求,本次学生代表大会共产生正式代表257名。
(四)主要议程:
1.听取并审议《吉林外国语大学第三届学生会工作报告(草案)》;
2.审议《吉林外国语大学第四次学生代表大会提案工作报告(草案)》;
3.选举产生吉林外国语大学新一届学生会主席团成员;
4.选举产生新一届学生代表大会常设机构(学生会委员会)。
公众号宣传链接:
https://mp.weixin.qq.com/s/2dEDf6Peze6gkW5ehoLDdA

8
校级学生代表大会代表产生办法
根据《中华全国学生联合会章程》、《关于推动高校学生会(研究生会)深化改革的若干意见》、《高校学生代表大会工作规则》等有关规定,为进一步做好学校学生代表大会代表选举工作,特制定本选举办法。
第一条吉林外国语大学全日制在籍本科学生需符合以下条件者才可当选本次大会代表:
(一)坚持党的基本路线,认真学习马克思列宁主义、毛泽东思想、邓小平理论、“三个代表”重要思想、科学发展观、习近平新时代中国特色社会主义思想,拥护党的路线、方针、政策。
(二)遵守宪法和法律、法规,遵守学校章程和规章制度,积极参加学校组织的各项活动,积极上进,在校期间无任何违纪、挂科等不良行为。
(三)关心学校事业发展,具有较强的参政议政能力,能够正确行使学生民主权利,忠实履行学生代表职责。
(四)品学兼优、公道正派,在学习、工作及其他社会活动中起模范带头作用,具有全局观念和良好的群众基础,有主动为学生服务的意识和能力,能积极主动反映学生的意见和要求,同青年学生保持密切联系,受到学生的拥护和信任,切实代表同学的利益。
第二条学生代表应当具有广泛的代表性,各学院学生代表名额应不低于在籍本科学生总人数的1%,名额分配应覆盖各个院、年级及主要学生社团,其中校、院学生会组织工作人员中的学生代表一般不超过40%,女代表一般不少于25%。各学院代表名额原则上依照各学院学生会组织会员人数按比例分配,代表名额不足3人的以3人计。
第三条各学院学生会组织应在学院团委指导下,按分配名额和层级构成,广泛征求学生意见,民主选举产生学生代表,具体程序如下:
(一)各学院学生会以班级团支部为单位,组织召开会议商议提名人选。
(二)各学院学生会组织根据班级团支部酝酿的提名人选,经学院团委审核确定代表候选人,并以适当方式在一定范围内公示。
(三)召开学院学生大会(或学生代表大会),实到会人数必须超过应到会代表的三分之二方为有效,以无记名投票方式选举产生学生代表人选,并将选举情况报学生代表大会秘书处。
(四)学代会组织代表资格审查委员会负责对学生代表的产生程序和资格进行审查。经审查通过后的学生代表,将面向全校进行公示,公示无异议后,形成代表资格审查委员会报告,经大会预备会通过,确定正式代表资格。
第四条学生代表由学生直接选举产生,凡我校在读学生均有选举权和被选举权,每人只有一个投票权。学生代表选举以班级为单位,各班班委会具体实施本班学生代表的选举工作。各班选举应当严格按照相关规定执行,任何组织和个人不得干扰学生自由行使选举权。有违反相关制度规定情形的,相关人员可以向学校举报。
第五条学生代表的名额每个班级一名。每届任期一年,可以连选连任。学生代表在任期内,因故出缺,由本班补选。

9
主席团成员和工作部门负责人
述职评议办法
第一条为进一步加强吉林外国语大学学生会工作人员队伍建设,建立以服务和贡献为导向的激励机制,按照共青团中央、教育部、全国学联有关文件精神,结合学校实际,特制定吉林外国语大学学生会工作人员述职评议实施办法。
第二条学校学生会工作人员的述职评议在共青团吉林外国语大学委员会(下简称校团委)的指导下进行,组建以学生代表为主,党委副书记、团委副书记、六位一体负责人及各学院分团委书记共同参与的评议会。
第三条 评议对象
述职评议的对象为吉林外国语大学学生会主席团成员、各工作部门负责人。
第四条 评议主体
评议委员会成员以学代会代表为主,与学校党委、校团委、六位一体负责人等有关同志共同组成评议委员会。其中参加评议委员会的学代会代表应充分具有代表性。
第五条述职评议工作每学期进行一次,一般在学期末开展;如有特殊情况,可推迟至下一学期开学初进行。
第六条 评议方式
评议主要采用集中评议和常态化评议相结合的形式进行。
1.集中评议。每学期进行一次评议。包括书面述职和答辩述职两个工作步骤。
(1)书面述职:评议对象结合评议内容撰写工作述职材料,提交评议委员会代表进行审议。述职材料需内容全面、实事求是,材料支撑有力。
(2)答辩述职:评议对象通过现场或视频会议方式,向评议委员会代表报告阶段性工作情况。代表可在征求所代表同学意见基础上,有序向评议对象提出询问。评议对象有义务现场或在规定时间内对质询提出答复。
2.常态化评议。
(1)畅通评议渠道。通过微信公众号等平台,接受广大同学监督和评议。
(2)完善管理制度。通过学生会权益部收集广大同学提出的意见建议,及时向学生会主席团、校团委有关负责人反馈,并及时向同学回应。对于反映学生会组织及工作人员在工作作风等方面存在问题的意见建议,第一时间回应并按照规定上报校团委,并组织专门工作力量第一时间开展调查处理,避免产生舆情和扩大事态影响。常态化评议情况在每学期评议会上予以通报。
第七条根据评议内容,对述职评议对象工作情况形成综合意见,学生代表就评议对象述职情况进行满意度测评。原则上评议对象满意度达到85%以上视为良好。85%至70%为合格,需在校团委指导下,由学生会主席团对相关人员进行提醒谈话。70%以下为不合格,需在校团委指导下,由学生会主席团根据学生会章程有关规定,对相关人员提出批评教育、岗位调整或劝退等处理意见。如进行岗位调整或劝退,需经学生会委员会(常任代表会议)审议通过后施行。
第八条述职评议内容将结合《吉林外国语大学学生骨干管理条例》及骨干考核表。
第九条本办法由吉林外国语大学学生会负责解释。
第十条本办法自发布之日起施行,以前有关规定与本办法不一致的,以本办法为准;上级主管部门有明确规定的,按上级规定执行。

10
校团委指导学生会主要负责人

以上自评公开内容如有不实情况,可发送邮件至吉林省学联秘书处邮箱gqt0431@163.com或全国学联秘书处邮箱xuelianban@126.com反映。